新聞熱線:0855-8222000
據北京市朝陽區媒體中心微信公號消息,2020 年 12 月 31 日至 2021 年 1 月 1 日期間,北京市朝陽區衛生健康委員會對于轄區內各級各類醫療機構和住宿、美容美發等公共場所單位進行監督檢查,北京市朝陽區衛生健康委員會對于檢查中發現疫情防控措施落實不到位的 7 家醫療機構和 4 家單位進行通報。
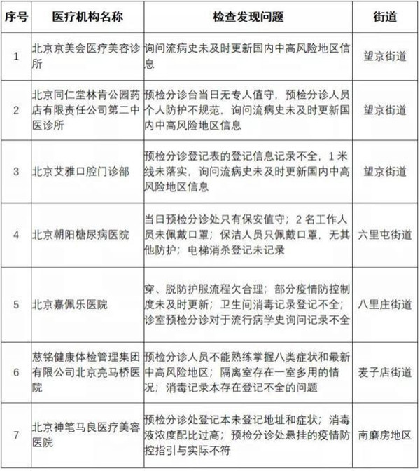
通報名單如下:

北京市朝陽區衛生健康委員會對于醫療機構存在疫情防控落實不到位的 7 家單位進行通報。

北京市朝陽區衛生健康委員會對于公共場所存在疫情防控落實不到位的 4 家單位進行通報。
當前首都疫情形勢嚴峻復雜,各醫療機構和公共場所單位要貫徹落實常態化疫情防控各項舉措,進一步樹立疫情防控底線紅線思維,抓實抓細各項疫情防控措施。
醫療機構要著力優化流程管控、嚴格預檢分診、強化病區管理、做好清潔消毒、持續全員培訓;公共場所單位要落實入口處體溫監測、掃碼登記、進入人員佩戴口罩及場所內環境消毒。
各單位務必保持高度警覺,杜絕僥幸心理,對存在的問題要立行立改,嚴守疫情防控底線,嚴格落實 " 外防輸入、內防反彈 " 各項疫情防控措施,切實履行主體責任,維護人民群眾健康安全和首都社會穩定大局。
凡本網注明“來源:黔東南信息港”的所有作品,均為黔東南信息港合法擁有版權或有權使用的作品,未經本網授權不得轉載、摘編或利用其它方式使用上述作品。已經本網授權使用作品的,應在授權范圍內使用,并注明“來源:黔東南信息港”。違反上述聲明者,本網將追究其相關法律責任。
凡本網注明“來源:XXX(非黔東南信息港)”的作品,均轉載自其它媒體,轉載目的在于傳遞更多信息,并不代表本網贊同其觀點和對其真實性負責。