新聞熱線:0855-8222000
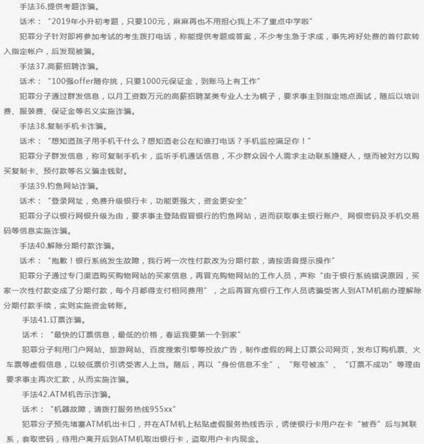
國家公共信用信息中心日前發布《2019年4月失信風險警示報告》指出,電信網絡詐騙的受害人群逐漸呈現從老年人、受教育程度較低群體向中青年、高學歷、高收入人士蔓延的特征,老年人、在校大學生、公司財務人員、個體戶等成為主要受害群體。報告歸納了47種常見詐騙手法,轉發收藏,謹防被騙。







凡本網注明“來源:黔東南信息港”的所有作品,均為黔東南信息港合法擁有版權或有權使用的作品,未經本網授權不得轉載、摘編或利用其它方式使用上述作品。已經本網授權使用作品的,應在授權范圍內使用,并注明“來源:黔東南信息港”。違反上述聲明者,本網將追究其相關法律責任。
凡本網注明“來源:XXX(非黔東南信息港)”的作品,均轉載自其它媒體,轉載目的在于傳遞更多信息,并不代表本網贊同其觀點和對其真實性負責。